达利雷生(Quviviq、Daridorexant)是一种新型抗失眠药物,属于双重食欲素受体拮抗剂(DORA)类别。达利雷生(Quviviq,Daridorexant)通过阻断食欲素受体与促觉醒神经肽的结合来降低觉醒驱动,促使睡眠发生。

【适应人群】
存在睡眠发作和/或睡眠维持困难的成人患者。
【有效期】
24个月
【剂型和规格】
Quviviq(达利雷生、Daridorexant)片剂有以下几种:
1、25毫克:浅紫色、弧形三角形、薄膜衣片,一面上刻有"25",另一面刻有"i" (Idorsia徽标),含25毫克daridorxant。
2、50毫克:浅橙色、弧形三角形、薄膜衣片,一面上刻有"50",另一面刻有"i" (Idorsia徽标),含50毫克daridorxant。
【特殊人群用药】
1、妊娠期
目前尚无关于Quviviq(达利雷生、Daridorexant)在妊娠期和哺乳期人类使用的具体数据,无法准确评估其相关风险。在动物生殖研究中,妊娠动物在器官形成期口服Quviviq(达利雷生),根据AUC值计算,当剂量分别达到人体最大推荐剂量(MRHD)50毫克的8倍和10倍时,并未导致胎儿中毒或畸形。在怀孕和哺乳期动物口服Quviviq的实验中,根据AUC值计算,当剂量达到最高建议人体摄入量(MRHD)的9倍时,并未对母体或发育造成任何毒性。
2、哺乳期
关于母乳中是否含有Quviviq(达利雷生、Daridorexant)及其对母乳喂养婴儿的影响或对乳汁分泌的影响,目前尚无直接的数据或研究来明确说明。在动物实验中,哺乳期动物的乳汁中能够检测到Quviviq及其代谢物。当一种药物存在于动物乳汁中时,该药物也可能存在于人体母乳中。
应监测通过母乳接触Quviviq(达利雷生、Daridorexant)的婴儿是否出现过度镇静。在考虑母乳喂养的同时,也需要关注母亲对Quviviq的临床需求。如果母亲确实需要服用该药物来改善睡眠状况,则应与医生充分讨论母乳喂养的风险和益处,并根据具体情况制定合适的喂养方案。
3、儿童使用
Quviviq(达利雷生、Daridorexant)在儿科患者中的治疗效果尚未确定。
4、老年用药
对于65岁以上的患者,通常无需进行剂量调整。
Quviviq(达利雷生、Daridorexant)会增加嗜睡和昏昏欲睡的程度,老年患者在服用该药物后跌倒的风险较高。
5、肝功能损害
Quviviq在肝功能损害患者中的使用需要特别谨慎。对于严重肝功能损害的患者,不建议使用。中度肝功能损害的患者,应减少剂量并在医生指导下使用。所有患者在用药期间都应密切监测肝功能和不良反应情况。
6、呼吸功能受损的患者
对于Quviviq(达利雷生、Daridorexant)在OSA和COPD患者中的呼吸抑制效果,现有研究数据表明在短期和有限的患者群体中,该药物可能不会引起显著的呼吸抑制。由于研究的局限性,包括样本量小、持续时间短以及未涵盖所有疾病严重程度的患者,不能排除其在更广泛或长期应用中的潜在影响。
【禁忌】
使用Quviviq可能会进一步加重发作性睡病患者症状,如增加睡眠发作的频率和持续时间,甚至导致更严重的睡眠障碍,患者应禁止使用。
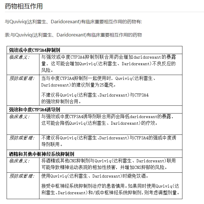
【药物相互作用】

【药物过量】
有关Quviviq(达利雷生、Daridorexant)药物过量的临床经验有限。在临床药理研究中,健康受试者单次服用Quviviq(达利雷生、Daridorexant)多达200毫克(4 倍于最大推荐剂量)。观察到以下不良反应:嗜睡、肌无力、神经过敏样症状、睡眠麻痹、注意力障碍、疲劳、头痛和便秘。
Quviviq(达利雷生、Daridorexant)服用过量没有特效解毒剂。Quviviq的药物过量处理需要综合考虑患者的具体情况和医生的建议。在提供一般对症和支持性医疗护理的同时,应密切观察患者的症状变化,并酌情进行洗胃等处理措施。Quviviq与蛋白质高度结合,透析通常不是有效的处理方法。在任何情况下,都应咨询经认证的毒物控制中心以获取最新的处理信息和建议。
【成分】
活性成分:盐酸daridorexant
非活性成分:交联羧甲基纤维素钠、硬脂酸镁、甘露醇、微晶纤维素、聚维酮和二氧化硅。
片剂薄膜衣含有:甘油、低聚果糖、氧化铁黑、氧化铁红、微晶纤维素、滑石粉、二氧化钛,仅在 50 毫克片剂中含有氧化铁黄。
性状
片剂
【贮存方法】
1、将Quviviq(达利雷生、Daridorexant)储存在20°C至25°C温度下。Quviviq(达利雷生、Daridorexant)在实际储存过程中,温度可能会有所波动,允许的波动范围为15°C至30°C。
2、Quviviq(达利雷生、Daridorexant)如果被儿童误服,可能会导致严重的健康问题甚至生命危险。应将Quviviq(达利雷生、Daridorexant)存放在儿童无法触及的高处或上锁的柜子中。
【生产厂家】
Idorsia Pharmaceuticals US Inc.
温馨提示:以上资讯由登越药业整理编辑(如有错漏,请帮忙指正),只为提供全球最新上市药品的资讯,帮助中国患者了解国际新药动态,仅供医护人员内部讨论,不作任何用药依据,具体用药指引,请咨询主治医师。